Home
About
The Institute
Leadership
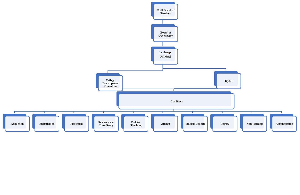
Institute Organogram
Grievance Cell
Grievance Redressal Form
Anti-Ragging and Anti-Sexual Harassment Cell
Grievance Report
Grievance Redressal Mechanism
Handbook
Board of Governance
Strategic Plan
Institutional Committees
Institutional Distinctiveness
Affiliation and Accreditation
Statutory Declaration
Infrastructure and Facilities
Academic Infrastructure
Hostel Facility
Other Facilities
Green Initiative
Green Practices
Values and Ethics
Career
Contact
Reports
AISHE
NCTE
Affiliation Letters
Affidavit
ISO Certification
Audit
Academic Audit
DHEMIS
Disclosures
College Development Committee (CDC)
Faculty
Academic Faculty
Technical Support & Administrative Staff
Awards and Recognition
Faculty Development Schemes
Academics
Courses Offered
Bachelor of Physical Education (B.P.Ed.)
Program Overview
Syllabus
PLO’s & CLO’s
College Prospectus
College Fees
Admissions
Admissions and Eligibility
Institution Level Admission
Admission Merit List
B.P.Ed. / M.P.Ed. CAP 2025 Registration Schedule
Scholarship
List of Documents Required
CET Notice
CET Schedule
CET Brochure
CET Syllabus
E-Learning
Digital Resources
Other Links
Academic Calendar
Feedback Forms
Best Practices
Add on Courses
Students
Admitted Student Details
Progression to Higher Education
Exams
Examination Schedule
Results
Placement Cell
Student Internship
Student Activities
Sports Activities
Intramurals
Celebrations
Visits
Community Engagement
Enrichment Programs
Student Welfare Schemes
Sports and Games
Sports Champions
Student Awards and Recognition
Counselling Unit
Student Council
Student Council Guidelines
Research
Research Activities
Research Project
Publications
Books
Seminars / Workshops / Conferences / FDP’s / Courses / Linkages
NAAC
IQAC
Cycle 1
IIQA
NAAC DVV Clarifications
SSR Cycle 1
Peer Team Visit
Pictures
Videos
Accreditation Outcomes
Peer Team Report
Grade Sheet
Graphical Representation of Performance on QnM
Certificate of Accreditation
Library
Library Information
Online Resources
Alumni
Minutes of the Meetings
Alumni Meet
Convocation
Transfer Certificate
Migration Certificate
Extension
Awards and Recognitions
Uber Rang
Links
NCTE
DHEMIS
Maha DBT
MH-CET/ CAP
TET/TAIT Exams
University of Mumbai
Mumbai Digital University
AISHE
School System
Exams
Alumni
Contact
Home
About
The Institute
Leadership
Institute Organogram
Grievance Cell
Grievance Redressal Form
Anti-Ragging and Anti-Sexual Harassment Cell
Grievance Report
Grievance Redressal Mechanism
Handbook
Board of Governance
Strategic Plan
Institutional Committees
Institutional Distinctiveness
Affiliation and Accreditation
Statutory Declaration
Infrastructure and Facilities
Academic Infrastructure
Hostel Facility
Other Facilities
Green Initiative
Green Practices
Values and Ethics
Career
Contact
Reports
AISHE
NCTE
Affiliation Letters
Affidavit
ISO Certification
Audit
Academic Audit
DHEMIS
Disclosures
College Development Committee (CDC)
Faculty
Academic Faculty
Technical Support & Administrative Staff
Awards and Recognition
Faculty Development Schemes
Academics
Courses Offered
Bachelor of Physical Education (B.P.Ed.)
Program Overview
Syllabus
PLO’s & CLO’s
College Prospectus
College Fees
Admissions
Admissions and Eligibility
Institution Level Admission
Admission Merit List
B.P.Ed. / M.P.Ed. CAP 2025 Registration Schedule
Scholarship
List of Documents Required
CET Notice
CET Schedule
CET Brochure
CET Syllabus
E-Learning
Digital Resources
Other Links
Academic Calendar
Feedback Forms
Best Practices
Add on Courses
Students
Admitted Student Details
Progression to Higher Education
Exams
Examination Schedule
Results
Placement Cell
Student Internship
Student Activities
Sports Activities
Intramurals
Celebrations
Visits
Community Engagement
Enrichment Programs
Student Welfare Schemes
Sports and Games
Sports Champions
Student Awards and Recognition
Counselling Unit
Student Council
Student Council Guidelines
Research
Research Activities
Research Project
Publications
Books
Seminars / Workshops / Conferences / FDP’s / Courses / Linkages
NAAC
IQAC
Cycle 1
IIQA
NAAC DVV Clarifications
SSR Cycle 1
Peer Team Visit
Pictures
Videos
Accreditation Outcomes
Peer Team Report
Grade Sheet
Graphical Representation of Performance on QnM
Certificate of Accreditation
Library
Library Information
Online Resources
Alumni
Minutes of the Meetings
Alumni Meet
Convocation
Transfer Certificate
Migration Certificate
Extension
Awards and Recognitions
Uber Rang
Links
NCTE
DHEMIS
Maha DBT
MH-CET/ CAP
TET/TAIT Exams
University of Mumbai
Mumbai Digital University
AISHE
School System
Institute Organogram
VCPE&R
>
About
>
Institute Organogram
Institute Organogram